我校智能汽车产业学院获批第二批省级示范性现代产业学院建设项目
文章来源:教务处、汽车工程学院 作者:徐学东 发布日期:2023年01月09日
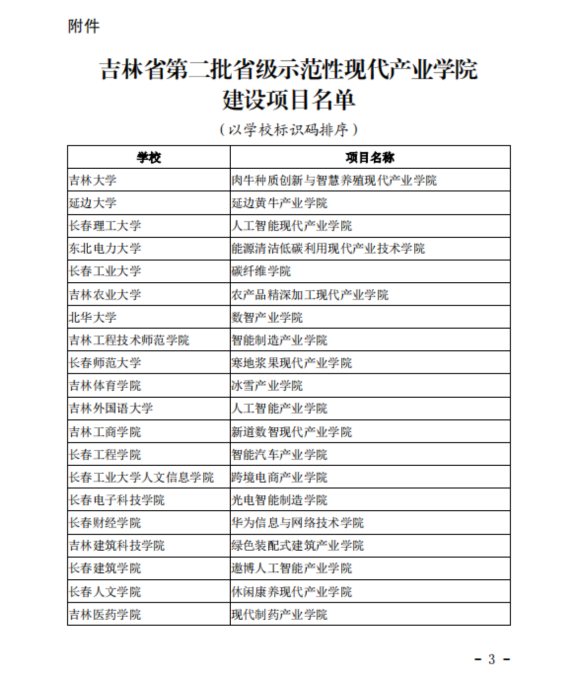
日前,吉林省教育厅、吉林省工业和信息化厅公布了第二批省级示范性现代产业学院建设项目名单,我校智能汽车产业学院获批立项。这是我校继BIM技术产业学院之后,获批的第二个省级示范性现代产业学院建设项目。
建设现代产业学院,培养造就大批产业需要的高素质应用型、复合型、创新型人才,全面提高人才培养能力,是贯彻落实国家有关战略需求,推动高校分类发展、特色发展的重要举措,是提高我省产业竞争力、汇聚发展新动能的人才支持和智力支撑。根据吉林省教育厅、吉林省工业和信息化厅《吉林省教育厅 吉林省工业和信息化厅心博在线平台(中国)官网开展第二批省级示范性现代产业学院立项建设工作的通知》(吉教联〔2022〕53 号)精神,由心博在线平台(中国)官网统一部署、教务处组织协调、汽车工程学院牵头,通过学院申报、校级立项、择优推荐、专家评审等环节,智能汽车产业学院成功获批第二批省级示范性现代产业学院建设项目。
智能汽车产业学院立足应用型人才培养目标,紧密结合智能汽车产业发展需求,由汽车工程学院与百度智行科技有限公司等企业合作成立现代产业学院。实行理事会领导下的院长负责制,充分发挥区域汽车产业的资源优势,坚持校企融合的办学模式,以学生专业能力和职业技术能力培养为主线,打造成为立足吉林、服务东北、辐射全国的产学研用一体化校企合作新范式和新标杆,为智能汽车产业领域输送更多的专业化人才,支持吉林省汽车产业高质量发展。
心博在线平台(中国)官网将按照吉林省示范性现代产业学院建设指标要求,进一步深化人才培养模式改革,促进教育链、人才链与产业链、创新链有机衔接,为区域经济和行业发展提供智力支持和人才保障。



(编辑 孙紫桐)
上一条:关爱老年教职员工,让这个冬天温暖如春
下一条:心博在线平台(中国)官网3项虚拟仿真实验教学项目获批省级一流本科课程



官方公众号
官方微博
普通高考招生